Aktivitätsdiagramm (engl. Activity Diagram)


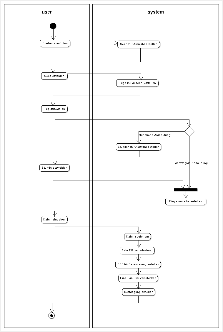
AD_anmeldungen.png(9 KB)

AD_dokumentation.png(11 KB)

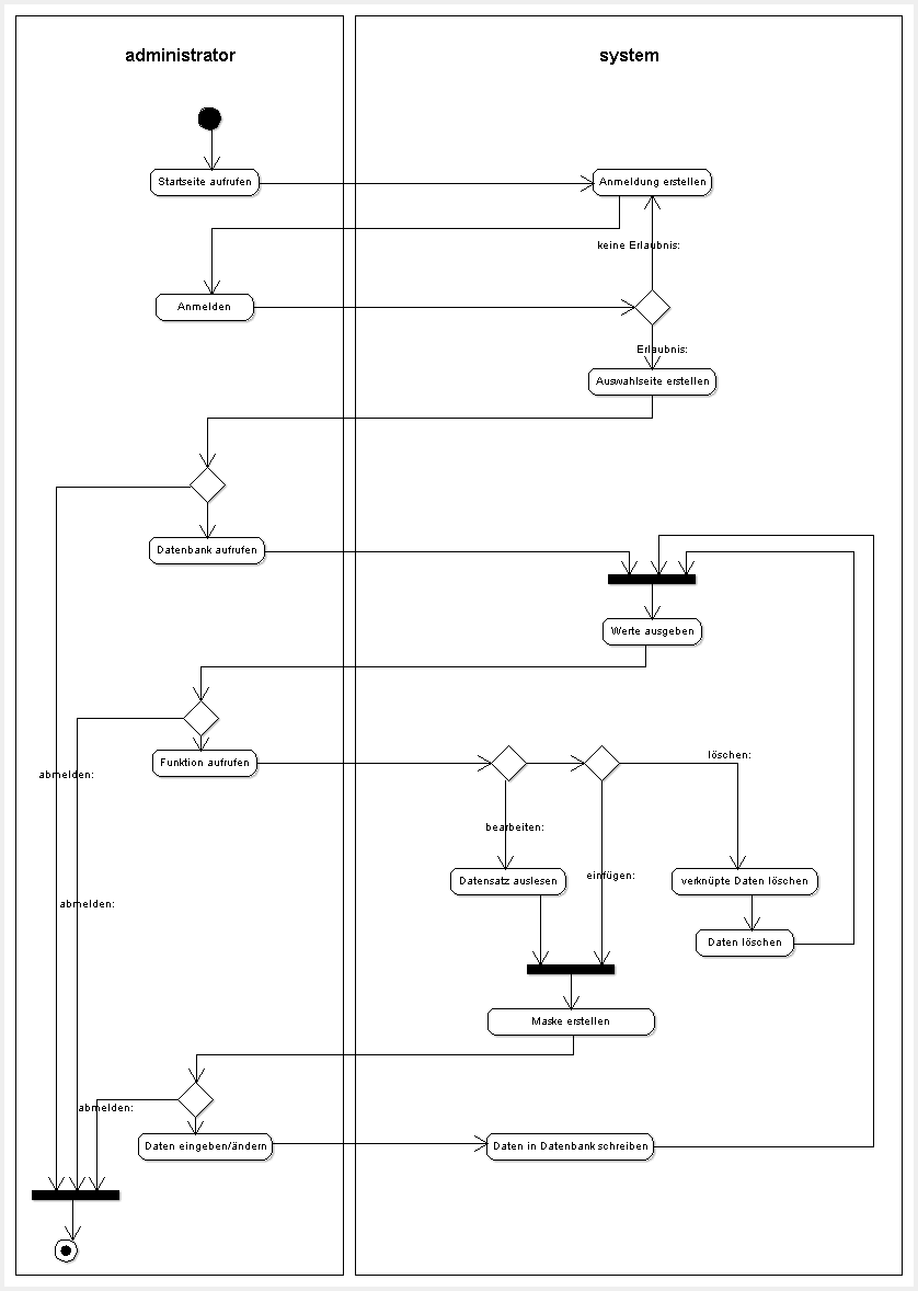
AD_datenbank.png(11 KB)